The cover of the Lovecraft Rules zine
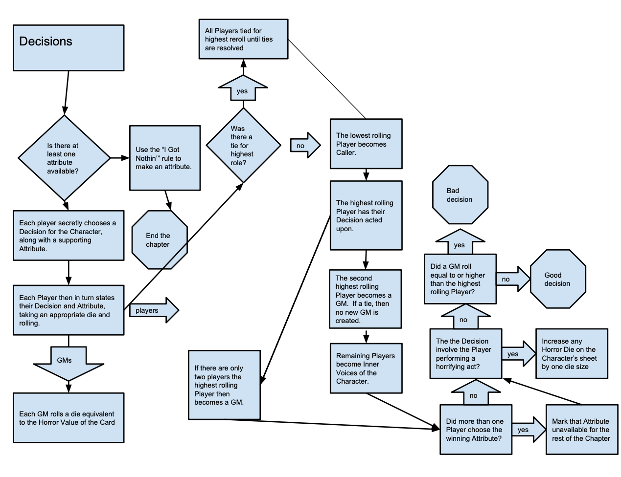
A flow chart created for Lovecraft Rules. It let me analyze awkward parts of the game and fix 'em. 

Flowcharts are great for game design.
  • Load image into Gallery viewer, The cover of the Lovecraft Rules zine
  • Load image into Gallery viewer, A flow chart created for Lovecraft Rules. It let me analyze awkward parts of the game and fix 'em. 

Flowcharts are great for game design.

Lovecraft Rules, 2025 Reprint

Regular price
$13.00
Sale price
$13.00
Regular price
Sold out
Unit price
per 

I present to you Lovecraft Rules, a game I designed in 2013.* Here, have a free PDF.

What you get:
•A 16 page (that includes the covers) digest-sized zine. Black and white interior. 
•You also get a PDF of the rules and printable character sheets. 

You provide standard polyhedral dice and note cards.

TLDR: A zero-prep, character-sharing story game which uses all the good dice. A deck of index cards is prepared at the beginning of play and are used to generate each chapter. I think it's fun and clever.


This is a good little story game that models the cliffhanger/elimination style of horror stories. Characters are shared in that one character appears in each 'chapter' and the players make suggestions about what the character should do each time a decision point comes up. With each decision dice are rolled which determine which action the character takes, if it was a good idea or not, and which player joins the game master side of the table.

That last bit is one of the novelties of the game: Each dice resolution turns a player into a GM. Eventually the whole table is mostly GMs making challenges for a single player. I like this a lot because it builds on the "I am alone in the dark but there are also things in the dark" feeling.

Chapters end in cliffhangers, after each character has a cliffhanger we figure out which one died. Dead characters become 'books' and are shuffled into the deck of problem-making index cards that were created at the beginning of play. If a character finds a 'book' you get that story-within-story moment that made Lovecraft's stories so good and research feeling.

This is a good little game. When I made it I had the idea that games had to fill a book or they weren't really games so I got it to where it was fun and then set it aside. I'm smarter now and realize that isn't the way things need to work...Maybe I need to revisit it? 

Publication History:

First printing: I sold 500 copies of this, signed and numbered, in 2013 or 2014. You're getting this exact edition without the numbering and signing. This or a similar printing was made for the Lovecraft convention in Providence. 

Second incarnation: In 2021 or thereabouts Jayson Elliot/TSR2 did an amazing adaptation of the game, redesigning it as a found 1930s fanzine. It came in an envelope with thematic props and newspaper clippings. These are rare and wonderful finds so grab one up if you see it. 

Third printing: This one, 2025. 250 copies. If you people buy 'em up I'll keep making them. 

 

*LOVECRAFT: Lovecraft was a shitty dude far and beyond what was normal for his time. He lauded the KKK, wrote about gassing people who weren't like him, all sorts of shit. Fuck that guy and his apologists. He's still a fascinating writer, though, and the structure of his fiction fascinated me and some other folks working around Lovecraft's ugly legacy when I made this game.

The later Elliot-made edition changed the name and scrubbed out Lovecraft. A good call, that. That name sort of belongs to Jayson, I think, and I'm leaving the original name on the straight reprint.